

国际上儿童乘员约束系统立法情况及各国对比
目前世界上已有近100个国家和地区出台了强制使用儿童安全座椅的法律法规,其中瑞典、英国、德国、澳大利亚等地区的使用率已经超过了90%,而这些地区在立法后儿童乘车事故伤害比例也大幅下降4。
模范立法标准:世界卫生组织曾经提取了一个“儿童约束装置模范立法”的标准。根据其最新的要求,一国的儿童约束装置立法要符合模范立法的要求,必须满足以下几个条件:
首先,要有关于儿童约束装置的国家层面立法;
其次,法律要规定10岁以下或身高135厘米以下的儿童应使用约束装置;
再次,法律禁止一定年龄或身高以下的儿童乘坐副驾驶座位;
最后,儿童约束装置有相应的参考或者细化的标准。
截至2018年,全球有33个国家的立法满足了“儿童约束装置模范立法标准”的要求。
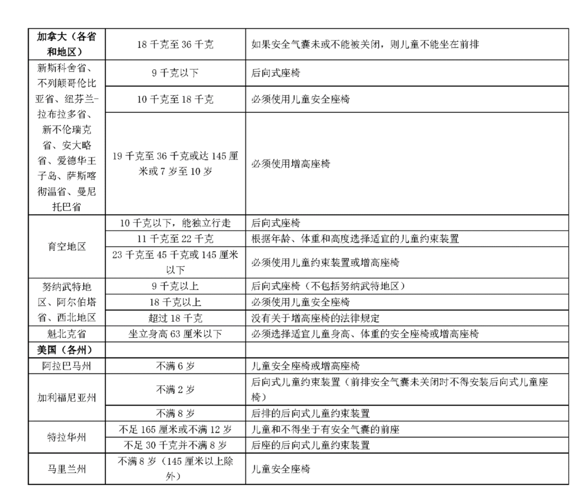
当前各国儿童约束系统立法对比

